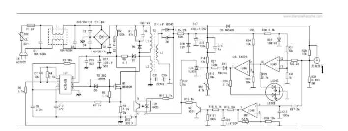
KA3842A的各引腳功能如下:
1.Inv.input(引腳1):誤差放大器反向輸入端。在閉環系統中,該引腳接反饋信號。在開環系統中,該端與補償信號輸入端(引腳9)相連,可構成跟隨器。
2.Noninv.input(引腳2):誤差放大器同向輸入端。在閉環系統和開壞系統中,該端接給定信號。根據需要,在該端與補償信號輸入端(引腳9)之間接入不同類型的反饋網絡,可以構成比例、比例積分和積分等類型的調節器。
3.Sync(引腳3):振蕩器外接同步信號輸入端。該端接外部同步脈沖信號可實現與外電路同步。
4.OSC.Output(引腳4):振蕩器輸出端。
5.CT(引腳5):振蕩器定時電容接入端。
6.RT(引腳6):振蕩器定時電阻接入端。
7.Discharge(引腳7):振蕩器放電端。該端與引腳5之間外接一只放電電阻,構成放電回路。8.Soft-Start(引腳 8):軟啟動電容接入端。該端通常接一只5的軟啟動電容。
9.Compensation(引腳 9): PWM比較器補償信號輸入端。在該端與引腳2之間接入不同類型的反饋網絡,可以構成比例、比例積分和積分等類型調節器。
10.Shutdown(引腳10):外部關斷信號輸入端。該端接高電平時控制器輸出被禁止。該端可與保護電路相連,以實現故障保護。
11.Output A(引腳1):輸出端A。引腳11和引腳14是兩路互補輸出端。
12.Ground(引腳12):信號地。
13.Vc(引腳13):輸出級偏置電壓接入端。
14.Output B(引腳14):輸出端B。引腳14和引腳11是兩路互補輸出端。
15.Vcc(引腳15>:偏置電源接入端。
16. Vref(引腳 16):基準電源輸出端。該端可輸出一溫度穩定性極好的基準電壓。
KA3842A用在開關電源用電流控制方式的脈寬調制集成電路。與電壓控制方式相比在負載響應和線性調整度等方面有很多優越之處。

烜芯微專業制造二極管,三極管,MOS管,橋堆等20年,工廠直銷省20%,4000家電路電器生產企業選用,專業的工程師幫您穩定好每一批產品,如果您有遇到什么需要幫助解決的,可以點擊右邊的工程師,或者點擊銷售經理給您精準的報價以及產品介紹

